Con este estudio se define cómo
deberá funcionar el proyecto propuesto.
Este estudio implica poder analizar:
- Localización y cobertura geográfica.
- Tamaño del proyecto.
- Viabilidad del proyecto.
- Planificación y programación del proyecto.
- Desagregación de las actividades.
- Programación física del proyecto.
- Planificación organizativa del proyecto.
- Sistema de Información del proyecto.
- Costos de ejecución y operación.

Las personas participantes se dividirán en tres 3 grupos, cada uno tendrá que realizar una pequeña presentación de power point, la cual deberán socializar con los demás grupos al finalizar.
El Grupo 1. Localización del Proyecto / Tamaño del Proyecto/ Análisis de viabilidad
Para la localización del proyecto deberán buscar en sus dispositivos una representación geográfica de la ubicación del proyecto, como una imagen de un mapa digital, con datos específicos, mencionando dónde se encuentra el bien o servicio, y quiénes se van a ver beneficiados y beneficiadas.
Seguidamente el tamaño del proyecto ** (que depende del tipo de proyecto) se medirá por su capacidad de producción del bien o servicio, además de la capacidad de alcance y la población que cubre.
**La información que se necesita puede ser extraída de la oferta y la demanda.
Para el análisis de viabilidad se debe pensar qué tan viable es que nuestro proyecto sea ejecutado, cuáles serían las limitaciones que impedirían dicha ejecución ( a nivel externo e interno), si éstas existieran cómo pueden afectar el proyecto y cómo se puede solucionar o minimizar esos afectaciones.
El Grupo 2. Planificación y programación del proyecto/ Desagregación/ Programación física del proyecto.
Hacia la planificación y programación del proyecto es necesario definir los objetivos para el desarrollo del proyecto, para esto se contemplan el objetivo general, y los específicos, que serán divididos en objetivos de operación y objetivos de ejecución.

Luego, se incluye la desagregación, que rata de contemplar las personas responsables que se harán cargo de llevar a cabo las actividades. Este paso puede ser detallado en una tabla como la siguiente:

Para la programación física del proyecto se relaciona con el tiempo que van a tener cada una de las actividades puestas en la desagregación, como se ve en la siguiente imagen:

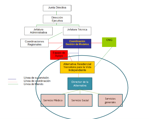
El Grupo 3. Planificación organizativa del proyecto/ Sistema de información del proyecto/ Costos de ejecución y operación.
Cuando se habla de la planificación organizativa del proyecto, corresponde a exponer el organigrama que se contempla dentro del proyecto, específicamente del lugar desde donde será ejecutado, tal como ejemplo:

De igual forma, debe considerarse el sistema de información del proyecto, cómo se va organizar el sistema de comunicación e información a nivel formal, durante el tiempo en que se lleve a cabo el proyecto; tomando en cuenta los registros de información ( de qué tipo, bitácora, etc.), minutas de reuniones (cada cuánto se harán), listas de asistencia, cartas, entre otros mecanismos.
Finalmente para los costos de ejecución y operación será indispensable contar con el desglose de costos referentes a la fase de ejecución y de operación, reflejándose los montos durante la totalidad del tiempo del proyecto.
Al culminar, todas las presentaciones serán socializadas, para que todas las personas participantes den su visto bueno a cada rubro y logren estar conformes con los resultados.